汽车信息网10月23日讯 虽然目前蔚来汽车还没能走出亏损,但凭借着不错的产品与服务如今已经在豪华电动市场站稳了脚。但和理想、小鹏等拥有生产资质的新势力比起来,蔚来还是过着寄人篱下的日子。蔚来汽车一直由江淮代工生产,双方的合作从2016年维系至今。其实江淮和蔚来在合作意向达成之初不被外界看好,但蔚来汽车创始人李斌对这一决策非常坚定,并在回应质疑时称“保时捷的工厂也不如江淮的工厂”,但如今江淮汽车却要把这个工厂卖了。

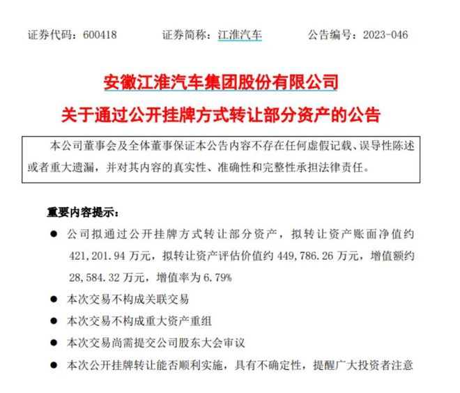
日前,江淮汽车发布公告称,公司拟通过公开挂牌方式转让部分资产,涉及乘用车公司三工厂存货、固定资产、在建工程、房屋建筑物以及土地使用权及乘用车公司新桥工厂构筑物和设备资产。拟挂牌价为44.98亿元,增值额为2.86亿元。
此次涉及的江淮汽车资产转让的两家工厂,实际上就是江淮与蔚来合作的两座工厂——江淮蔚来先进制造基地和蔚来第二先进制造基地,即蔚来F1工厂和蔚来F2工厂。蔚来对此回应表示,公司已经了解合作伙伴相关信息,并确认该行动不会影响公司接下来的生产经营活动。公司将在合适的时候针对相关事宜进行沟通,在此之前不会就此事发表评论。

按理说,江淮汽车都把工厂卖了,作为合作一方的蔚来还能如此淡定回复,也印证了将来谁会是江淮汽车工厂的买家,这也很可能是双方共同决定的结果。值得一提的是,截至10月19日收盘,江淮汽车股价报14.3元/股,最新市值312亿元。9月底以来,其股价累计涨超10%。
江淮汽车顺水推舟
根据江淮汽车日前披露的汽车销售业绩,今年前三季度该公司累计销售汽车44.12万辆,同比增长18.7%。在乘用车业务板块中,前三季度SUV销售14.21万辆,同比下降10.81%;MPV销售1.48万辆,同比增长7.08%;轿车销售11.17万辆,同比增长161.08%。
但根据江淮汽车披露的业绩报告,2022年公司乘用车工厂产能利用率仅有83.85%,累计设计产能的37万辆中,有6万辆没能得到应用。根据江淮汽车官网显示,此次挂牌转让的江淮乘用车第三工厂于2013年初竣工,总投资21.8亿元,双班年产能24万辆,首台下线车型为江淮瑞风S5。

所以江淮汽车对于此次挂牌转让资产表示,本次通过资产转让可进一步优化资产结构,不会影响公司的正常生产经营,不涉及人员安排,若本次交易顺利实施,将对公司财务状况和经营业绩产生积极影响,具体以最终转让价格和年度审计结果为准。
并且根据江淮汽车公告,2023年1-8月,公司共实现营业总收入约302亿元,同比增长24.26%;实现归属于母公司所有者的净利润约1.7亿元,上年同期净亏损为9.36亿元。而此次转让资产账面净值约为42.12亿元,拟转让资产评估价值约为44.98亿元(评估基准日2023年4月30日),增值额约为2.86亿元,增值率为6.79%,江淮汽车还可以小赚一笔,缓解亏损压力。

江淮汽车相关负责人表示,若本次交易顺利实施,将对公司财务状况和经营业绩产生积极影响。
蔚来生产资质即将到手?
今年早些时候,理想汽车收购北京现代顺义工厂,最终获得包含增程车型在内的新能源乘用车生产资质。在“互联网造车”浪潮兴起后,可以规避资质限制的代工模式被广泛地被运用,包括小鹏、零跑在内的造车新势力早期都选择过代工模式,不过如今很多新势力都放弃了代工模式。

新势力们不约而同选择放弃代工,主要因为代工模式存在费用高昂等弊端,而且代工还受制于传统汽车公司的生产和质量控制能力。对于制造商而言,将造车全流程的主动权掌握在自己手里,不仅便于车型快速迭代,未来如果进行重大深层次改革,也能提升效率。
虽然之前李斌说过“保时捷的工厂也不如江淮的工厂”,但时过境迁,目前大部分新势力都有了自己的生产资质和工厂,对于价格与品控、交付都有自己的话语权,特别是在价格战如此激烈的当下,蔚来汽车还要江淮代工也会影响蔚来之后的盈利表现。

业内人士表示,此次涉及江淮汽车资产转让的三工厂、新桥工厂系为蔚来代工的F1、F2工厂。两个工厂均由蔚来汽车自建,但生产资质挂靠江淮汽车。此次江淮汽车转让工厂,实质上是转让生产资质。
同时江淮出售的工厂,本来就是蔚来给量身定制的,还花费了重金进行工厂改造升级。除了蔚来,其他品牌也未必会接手,所以这很大程度上,就是江淮送给蔚来的大礼。

目前,蔚来第二代技术平台8款车型已全部上市,蔚来也成为全球首个完成技术平台垂直切换的智能电动汽车品牌。销量数据显示,2023年9月,蔚来共交付15641辆,同比增长43.8%。截至2023年9月的第三季度,蔚来汽车总交付量为55432辆,同比增长75.4%,季度交付量创历史新高。2023年1-9月,蔚来共交付新车109993台。
此前蔚来让江淮代工需要交代工费,这也在一定程度上拉低了蔚来盈利表现,而蔚来将来拥有生产资质后,在供应链、交付、品控、定价等方面也会拥有更多话语权,相信独立生产的蔚来汽车也会加速摆脱亏损的阴影。
相关热词搜索: