汽车信息网10月26日讯 乘着新能源的春风,各大自主品牌是疯狂抢占市场,合资品牌是节节败退,这其中最受伤的当属广汽集团了。在去年与广汽菲克不欢而散之后,没想到今年广汽集团又送走了一位合作伙伴,广汽三菱也没能坚持到最后。

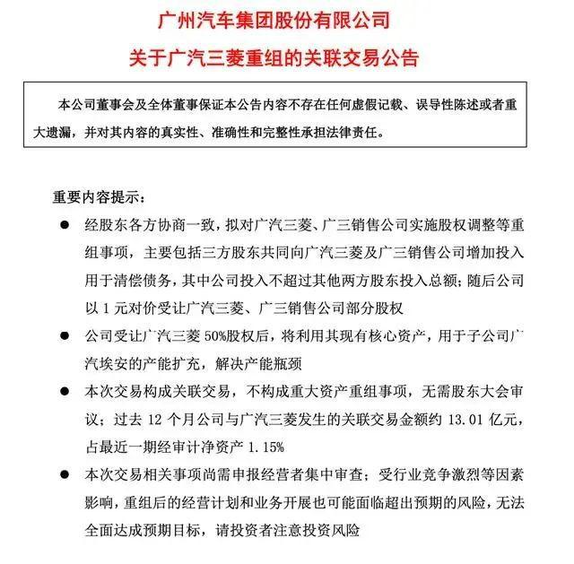
日前,广汽集团发布公告,宣告广汽三菱重组为广汽集团全资子公司。广汽三菱原全资子公司广汽三菱销售公司,股改为广汽集团、三菱汽车、三菱商事的合资公司,股比为50:30:20。三菱汽车宣布停止生产整车,工厂转为广汽集团埃安使用。
广汽三菱汽车销售公司将由广汽集团与三菱汽车、三菱商事共同持股,持续为广汽三菱车主提供备件和售后服务。广汽集团表示,本次重组有效避免了广汽三菱解散清算,尽全力保障了消费者权益及协助员工再就业。

虽然官方给消费者吃下了定心丸,但相信还是有很多消费者对于广汽三菱产品的售后表示担忧,带着这样的疑问,“汽扯扒谈”在广汽三菱宣布重组后第一时间来到了北京广汽三菱4S店,对消费者关心的价格、售后等进行了深度调查。
所有车型均优惠4万元
对于喜欢三菱品牌的消费者来说,广汽三菱旗下目前共有阿图柯、劲炫ASX、欧蓝德以及奕歌这4款SUV可选,其中,欧蓝德是最重要的主推车型,并且目前也是处于新老款(21款、23款)“同堂销售”的局面。由于广汽三菱已经停车数月,所以目前店内主要是清库存,售完为止。

进入店内就看到了巨大的优惠标语,每款车型均优惠4万元。从价格来看,2023款欧蓝德车系的售价区间为16.98-22.98万元,而2021款欧蓝德车系的售价区间则为15.98-22.58万元。也意味着新款顶配欧蓝德只需要18万多就可落地,老款欧蓝德性价比更高,最高优惠5万元,仅需12-13万元即可提车,而劲炫ASX、奕歌也只需8-9万元就可开回家。

销售人员对“汽扯扒谈”表示,虽然目前广汽三菱重组了,但是三菱汽车质量口碑都很好,再加上现在是清库存优惠很大,所以目前消费者订车积极性很高,店内基本上每天都会卖几台,有些外地消费者甚至都不来看车,直接异地刷卡把车就发走了,同时还有很多二级经销商直接批量下单,再转手卖给散户,毕竟三菱的车开个十几年不成问题,所以很多人都是抱着捡漏的心态。

同时销售人员也表示,目前店内现车也不是很多了,卖完了也就没了,以后想要买三菱车型就得买进口的了,到时候加上关税什么的,车价至少贵三分之一,进口欧蓝德怎么也要30多万才能落地。
售后不用担心
公开资料显示,广汽三菱成立于2012年,由广汽集团和三菱汽车各持股50%。2016年,广汽三菱国产第三代欧蓝德,取得不错的市场销量。虽然2018年-2022年广汽三菱在华销量持续下滑,分别销售14.4万辆、13.3万辆、7.5万辆、6.6万辆、3.3万辆车,累计销售量超过45.1万辆。2023年上半年,广汽三菱累计销量为1.2万辆。虽然车不生产了,但几十万车主的售后与保养还是需要有人来买单的。

所以对于消费者最关心的售后问题,广汽集团公告也说了,即便是广汽三菱重组了,后续也还将为车主提供高品质的备件和高质量的售后服务。店内人员就售后问题向“汽扯扒谈”表示,这方面完全不用担心,一方面是以后广汽三菱虽然不生产新车了,但是还是会生产相应的配件,保障广大车主的权益,另一方面三菱汽车的产品本就皮实耐用,许多零部件也非常便宜,消费者对于这方面基本上不用担心。
其实销售人员说的话也有一定道理,毕竟去年破产的广汽菲克,虽然闹得不愉快,但消费者还是该修修,再加上此前的一汽马自达,都已经被合并了,可原有的4S店还是照常该保养保养、该维修维修,因此大家完全也没必要太惊慌。

同时销售人员表示,广汽三菱的4S店不会关闭,店内售卖与售后正常进行,未来库存车售完以后,会引进进口车型,目前店内已经有进口L200在售卖,未来还会引入更多新产品。至于新能源方面,目前广汽三菱的阿图柯还是会正常售卖,只不过以后改款车型会更换广汽传祺的LOGO。
广汽三菱没有自己的新能源纯电动汽车平台,为了支持广汽三菱发展新能源汽车,广汽三菱不得不使用广汽埃安的纯电平台,去年3月份才推出第一款纯电SUV阿图柯,但今年一季度该车型销量只有178辆。未来阿图柯归还给广汽也算是物归原主了。
比广汽菲克走得更体面
在当前中国汽车行业新能源转型升级阶段,广汽三菱仍然对单一产品燃油车过度依赖,未能及时推出新能源产品、调整在华战略决策,导致其品牌在行业中迅速失去竞争力,这是其如今退市的关键因素。
虽然广汽三菱也曾努力挣扎,其在全员信中表示,“历史向前发展,汽车产业正在经历一次颠覆性的革命,我们所处的汽车市场正在快速从传统燃油车向新能源汽车方向转型。在近几个月,公司经营层及股东方都做了最大的努力,有百般不舍,又万分无奈。但顺应趋势,抓住新能源转型的机遇,公司将迎来涅槃重生。”

现实是广汽三菱挣扎失败了,但好歹广汽三菱努力过,其还是非常想留在中国市场的,如今的退市也是保留了很大的余地,为将来重返中国市场留下了希望,同时也要比之前广汽菲克走得更体面。
根据广汽集团中报显示,广汽三菱截至今年6月末的资产总额为43.25亿元,负债总额是57.4亿元,净资产为-14.15亿元。在完成偿债后,广汽集团分别将以1元对价受让三菱汽车和三菱商事合计持有广汽三菱30%和20%股权。受让完成后,广汽三菱将成为广汽集团全资子公司,完全被纳入广汽体内。广汽三菱随后将被拆解为广汽埃安所用。
完成一系列步骤后,广汽集团和其他两方还需要为原有三菱车主后续提供相关售后服务。因此,广汽三菱又将旗下广三销售公司的50%股权、30%股权、20%股权分别以1元对价出让给广汽集团、三菱汽车、三菱商事。

同时,为保证日常经营资金需要,三方股东还需向广三销售公司增资4.5亿元,广汽集团按比例需要拿出2.25亿元用于增资。也就是说,广汽集团为广汽三菱彻底退出,前后需要付出至多18.02亿元。广汽集团可以说是做到了仁至义尽,尽全力没让广汽三菱破产,做到了善始善终。
而反观广汽菲克退出历史舞台,在很大程度上源于合资双方的不和。其实在此之前数年间,业内已多次传出广汽菲克合资双方因话语权纷争、内部战略变更、Stellantis集团高管变动等诸多原因而产生矛盾。中国合资车企股比放开之后,双方的矛盾被放到了台面上。广汽集团表示,双方合作破裂,主要问题在于Stellantis集团缺乏对中国汽车市场客户的尊重。

如今破产的广汽菲克还有很多债务没有偿还,但已经没人帮其善后,这对于其国内市场的品牌形象也造成了诸多不良影响;而广汽三菱不仅没有破产,还顺利完成了重组,就连售后广汽集团也承包了,这对于日后三菱在国内市场的发展也是扫清了障碍,一个皆大欢喜的结局。
而广汽三菱的退出也为合资品牌敲响了警钟,电动化已经是大势所趋,转型的快慢也决定了在中国市场的长短。同时广汽三菱与广汽集团的和平分手也值得各个合资品牌学习,尽可能把退市影响降到最小,同时也不影响日后外资品牌在国内市场发展,一举多得。
相关热词搜索: